- Marquer comme nouveau
- Ajouter aux favoris
- S'abonner à ce post
- S'abonner au fil RSS de ce post
- Imprimer
- Signaler
Ah! Alors tout marche bien! Merci infiniment!
- Marquer comme nouveau
- Ajouter aux favoris
- S'abonner à ce post
- S'abonner au fil RSS de ce post
- Imprimer
- Signaler
Ahhhhh super, on y est arrivé.
La plupart du temps les problèmes de passerelle sur les box sont liées à l'adresse mac des routeurs qui suivant le mode ne présente pas la même adresse mac.
(mais pas toujours 😂)
Si jamais tu désactive le DHCP sur la box, Il te restera à tester les accès au replay et à la VOD si tu t'en sers.
Content pour toi
@+
Ancien Digiclient de feu le forum Entraide de Numéricable
FTTH 1Gb/s - 400 Mb/s
- Marquer comme nouveau
- Ajouter aux favoris
- S'abonner à ce post
- S'abonner au fil RSS de ce post
- Imprimer
- Signaler
Bonjour,
Je viens me greffer sur ce fil car je viens de recevoir, moi aussi, une BOX 4K (V3B) et je me pose quelques questions avant d'activer la ligne.
Tout d'abord je viens de Numericable et j'avais souscrit à l'offre Starter à 10€ par mois sur un an puis 38€ par mois et je devais recevoir une BOX V7 qui s'est en fait révélée être une BOX 4K (V3B) ... no comment 🙄
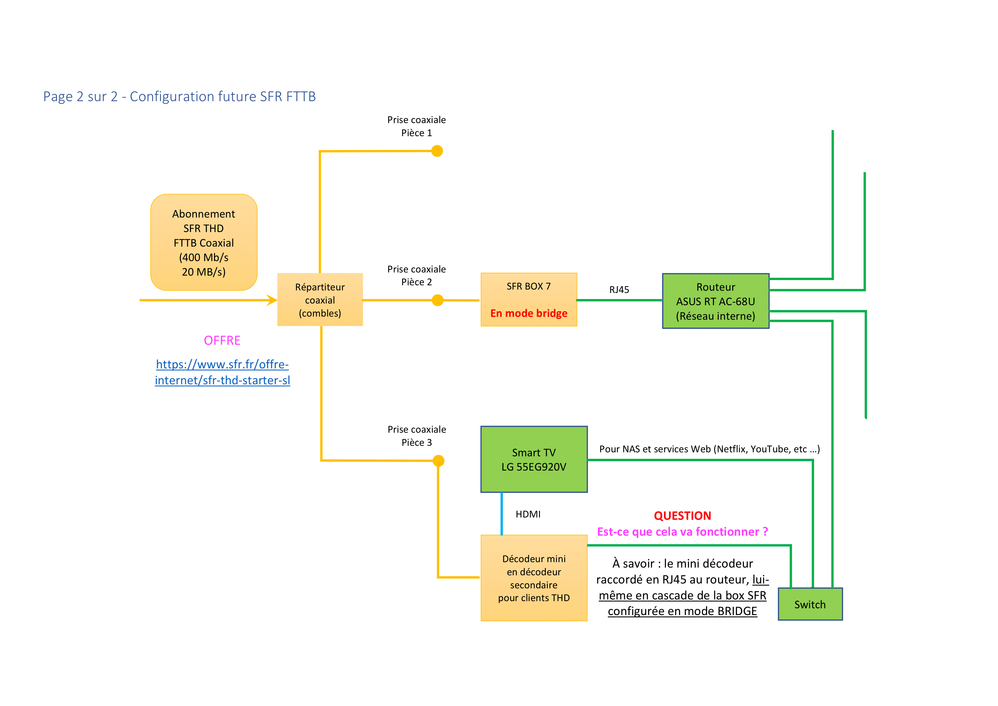
Petits schémas préparatoires faits à l'époque ci-dessous.
Le mode bridge avait l'air bien "abouti" sur une V7, qu'en est-il sur une 4K ?
De bons retours ?
Perso, si je bridge, ce n'est pas pour laisser quelque chose actif au niveau de la BOX 4K.
Quels impacts sur TV et téléphone SVP ?
Concernant la TV, elle n'est pas physiquement au même endroit que la BOX donc j'ai compris que je devais souscrire à un équipement "multi-TV"
Merci pour vos remarques et commentaires
Bien cordialement - Jean-Paul
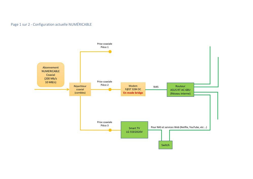
Avant
Après
- Marquer comme nouveau
- Ajouter aux favoris
- S'abonner à ce post
- S'abonner au fil RSS de ce post
- Imprimer
- Signaler
Hello @jpr105
j'avais souscrit à l'offre Starter à 10€ par mois sur un an puis 38€ par mois et je devais recevoir une BOX V7 qui s'est en fait révélée être une BOX 4K (V3B) ... no comment 🙄
Si si, "comments are necessary" 🤣 Car visiblement tu t'es mépris :
- tu as visiblement souscrit à un abonnement de type THD (vu que tu as une box coaxiale), qui est la technologie réseau FttLA issue de Numericable (comme moi), mais sur cette technologie il n'existe pas de SFR Box 7
- au contraire, il existe le même abonnement que le tien (au même prix) mais en version technologie FttH (réseau "vraie fibre"), et la SFR Box 7 (alias Box Plus) y existe
- mais évidemment, dans certains secteurs il y a le FttH disponible, et dans d'autres c'est le THD qui est disponible.
Mais bref, la connexion à laquelle tu t'es abonné ne permet pas d'envisager une SFR box 7.
À+
P.S. Sur le réseau THD issu de Numéricable que tu as, voici les modems qui sont encore assez répandus :
- Modem THD wifi-ac (associé à un mini-décodeur externe pour la partie TV) => plus distribué dans aucun abonnement actuel
- BOX THD V1/V2 "tout en un" => distribuée uniquement parfois dans l'abonnement promotionnel à 10€ (pour écouler les rares stocks ?)
- BOX THD V3 (dite 4K) "tout en un" => distribuée dans les offres "hors prix discount", càd "SFR THD" et "SFR THD POWER"
- Box 8 THD => le tout dernier matériel, mais visiblement pas l'offre que tu as prise
Digiclient NC → parti de sa planète disparue, pour une nouvelle terre d'accueil chez les CTC SFR ♥
Plus de Box THD 4K (V3) - Désormais Box 10+ & décodeur Box 8 TV en FttH 8 Gbit/s ↓↑
- Marquer comme nouveau
- Ajouter aux favoris
- S'abonner à ce post
- S'abonner au fil RSS de ce post
- Imprimer
- Signaler
Hello @soperp
(suite à propos de ton réseau local)
Si j'ai bien compris, outre le changement d'abonnement/matériel, la grosse nouveauté dans ton schéma c'est que "après" tu comptes avoir un décodeur TV, chose qu'avant tu n'avais pas (tu utilisais seulement la réception TNT sur ta télé ?).
Ton schéma de raccordement de l'après me parait raisonnable et sans erreurs.
Oui, en effet, puisque visiblement tu ne mettras pas ta télévision à côté du modem-décodeur "tout-en-un" qui est sur la prise coaxial n° 2, alors tu négligeras le décodeur que te fourni SFR (intégré dans cet appareil) et sera obligé d'opter pour un second décodeur optionnel (le mini-décodeur TV en effet) sur ta prise coaxial n° 3.
- Hélas, si la TV du mini-décodeur fonctionnera bien, je ne peux pas te garantir que cela fonctionnera bien pour les services connectés (Replays, VOD, etc.) car je n'ai pas en tête des exemples garantissant que des connexions non direct au modem officiel ne sont pas problématiques.
Cependant tu aurais pu imaginer une structure réseau s'éloignant un peu plus ce cette variation minimum de ta structure réseau issue de ton abonnement avec matériel Numericable, pour économiser ce 2e décodeur optionnel :
- tu pourrais placer ton modem-décodeur tout-en-un sur la prise n° 3 près de ta télévision (et non sur la prise n° 2)
- puis remonter, via une des sorties RJ45 de ce modem via ton câblage Ethernet jusqu'au routeur dans ta pièce n° 2
- puis revenir dans l'autre sens via le câblage Ethernet du routeur vers la TV connectée (et éventuellement le switch, devenu inutile dans ce cas)
Et outre le fait d'économiser le switch et l'option 2e décodeur, au moins, on est sûr que les services connectés du décodeur TV ne transiteront pas via le routeur perso avec les risques de non fonctionnement induis.
Par contre, cela nécessite d'avoir une voie aller et une voie retour dans le câblage Ethernet entre ta pièce n° 2 et ta pièce n° 3.
À+
Digiclient NC → parti de sa planète disparue, pour une nouvelle terre d'accueil chez les CTC SFR ♥
Plus de Box THD 4K (V3) - Désormais Box 10+ & décodeur Box 8 TV en FttH 8 Gbit/s ↓↑
- Marquer comme nouveau
- Ajouter aux favoris
- S'abonner à ce post
- S'abonner au fil RSS de ce post
- Imprimer
- Signaler
Bonjour @Ryry ,
Je ne sais pas si j'ai mal compris mais voici ce que je peux choisir suite au test d'éligibilité.
C'est vrai que le visuel concernant la BOX n'est pas très "parlant".
Donc à te lire je serais dans le cas d'une BOX THD V3 ?
Merci pour l'info
- Marquer comme nouveau
- Ajouter aux favoris
- S'abonner à ce post
- S'abonner au fil RSS de ce post
- Imprimer
- Signaler
Donc @Ryry , concernant mon réseau local :
- Oui j'utilise seulement la TNT avec Numericable ce qui amplement suffisant, pour nous, compte-tenu des contenus TV (mais cela est un autre débat)
- Oui je préfère rester en FTTB car en FTTH cela entrainerait des travaux non souhaités (si j'avais eu l'offre avant la rénovation j'aurais certainement craqué)
- Oui j'ai bien pensé mettre la "Tout en un" en pièce 3 mais entre Pièce 3 et Pièce 2 mon câble Ethernet a été "sportif" à passer et du coup je ne peux pas aller au delà du 100Mb/s (difficile dans ce cas de distribuer du 400Mb/s) et j'exclus l'utilisation du WiFi (on est assez bombardé d'ondes comme cela et d'ailleurs il est coupé le soir)
- Donc je dois laisser la "Tout en un" pièce 2 où je distribue sans problème en 1Gb/s (sauf vers pièce 2 bien sûr)
- Hélas, si la TV du mini-décodeur fonctionnera bien, je ne peux pas te garantir que cela fonctionnera bien pour les services connectés (Replays, VOD, etc.) car je n'ai pas en tête des exemples garantissant que des connexions non direct au modem officiel ne sont pas problématiques.
Difficile pour moi d'évaluer ce que sont ces services connectés. J'ai déjà un abonnement Netflix 4K qui me suffit grandement quant aux enregistrements TV (relativement rares pour nous) j'ai ma solution HDHomeRun HDHR3-EU qui est obsolète mais qui fonctionne parfaitement.
Je pense que je vais être obligé de tester en pièce 3 histoire de bien faire l'inventaire des fonctionnalités et ensuite déplacer le bazar en pièce 2 et là je n'ai pas eu de réponse à ma question principale, à savoir, quels sont les retours sur le mode bridge avec cette box ? est-ce que tout se passe bien ?
Perso je n'ai aucun souci avec ma config actuelle "bridgée" et j'aimerais bien ne pas me replonger dans des manips chronophage 😉
Merci pour vos aides
Cordialement - Jean-Paul
- Marquer comme nouveau
- Ajouter aux favoris
- S'abonner à ce post
- S'abonner au fil RSS de ce post
- Imprimer
- Signaler
Hello @jpr105
Je ne sais pas si j'ai mal compris mais voici ce que je peux choisir suite au test d'éligibilité.
Oh la, mais as-tu vu, tu fais partie des veinards qui ONT LE CHOIX (ça arrive mais ce n'est pas encore systématiquement) :
- tu peux rester sur le même type de connexion et matériel (issu du réseau câblé de Numericable) : le THD en coaxial, ce que tu as choisis et qu'on voit en photo (ce n'est pas la SFR BOX 7, pour fibre FttH, mais bien la BOX THD 4K (V3), pour FttLA)
- mais tu peux changer tu tout au tout et basculer sur un nouveau raccordement (et de nouvelles prises) : le raccordement en "vraie fibre" (FttH)... C'est d'ailleurs la première réponse que l'on voit sur ton résultat d'éligibilité.
Je suppose que SFR t'a "orienté" vers le choix THD car tu es déjà quelqu'un qui fonctionne en raccordement THD, donc plus simple comme évolution.
Mais tu pourrais tenter une totale révolution et t'orienter au contraire pour le raccordement "vraie fibre" auquel tu es éligible aussi (mais avec passage d'un technicien et pose d'une prise optique) :
- tu aurais un meilleur débit, c'est écrit dans ton résultat d'éligibilité
- tu aurais accès à la SFR BOX 7 que tu souhaitais qui correspondait, avec ses deux boitiers, à l'organisation réseau que tu imaginais
- mais ce matériel ne SE BRANCHE PAS sur les prises coaxiales dont tu disposes (ça change tout quoi)
Ah, mais je lis dans ton autre message suivant que tu préfères le FttB (alias FttLA) plutôt que de basculer en FttH, OK, je comprends... on reste en THD donc.
À+
Digiclient NC → parti de sa planète disparue, pour une nouvelle terre d'accueil chez les CTC SFR ♥
Plus de Box THD 4K (V3) - Désormais Box 10+ & décodeur Box 8 TV en FttH 8 Gbit/s ↓↑
- Marquer comme nouveau
- Ajouter aux favoris
- S'abonner à ce post
- S'abonner au fil RSS de ce post
- Imprimer
- Signaler
Hello @jpr105
Oui j'ai bien pensé mettre la "Tout en un" en pièce 3 mais entre Pièce 3 et Pièce 2 mon câble Ethernet a été "sportif" à passer et du coup
OK, si tu ne pouvais pas passer un second câble Ethernet, mon idée plus haut est probablement à l'eau
Oui j'utilise seulement la TNT avec Numericable ce qui amplement suffisant, pour nous, compte-tenu des contenus TV (mais cela est un autre
Mais alors du coup, tu n'es pas obligé de prendre (et payer) un mini-décodeur supplémentaire pour ta TV en pièce 3
- en pièce 2 tu as ton modem-décodeur "tout-en-un" dont tu n'utiliseras pas la partie TV
- en pièce 3 tu branches ta télévision directement sur le coaxial SFR et tu captes les chaînes de la TNT (redistribuée en parallèle par SFR lui-même), pas besoin de décodeur pour cela.
De plus, au registre des économies possibles, si tu n'utilises QUE internet et la TNT sur ta connexion THD :
- ton intérêt pourrait être de quitter une offre triple internet/téléphone/télévision de SFR pour une offre "sans" décodeur télé
- il n'y en a pas chez SFR, mais Red continue à le proposer sur le réseau THD de SFR, c'est même l'abonnement par défaut. Et il ne te fournissent alors pas la BOX THD 4K "tout-en-un", mais le simple "MODEM THD wifi ac" (décrit ICI).
Ce serait plus cher que les 10€ de SFR la première année, mais beaucoup moins cher les années futures.
- Hélas, si la TV du mini-décodeur fonctionnera bien, je ne peux pas te garantir que cela fonctionnera bien pour les services connectés (Replays, VOD, etc.) car je n'ai pas en tête des exemples garantissant que des connexions non direct au modem officiel ne sont pas problématiques.
Difficile pour moi d'évaluer ce que sont ces services connectés.
Je l'explicitais : ce sont les services de Replay et de VOD (intégrés au décodeur et qui pourrait "dysfonctionner" si ce décodeur n'apprécie pas de communiquer via ton routeur avec ces plate-formes de SFR... contrairement au direct télé qui arrive via le coaxial).
- Ce sont donc juste ces Replay et achat de VOD qui pourraient planter sur ton mini-décodeur
- Ton usage de Netflix et autre outils "internet" sur tes autres appareils n'est pas concerné par ma remarque
- Et Netflix n'est pas disponible en application sur le mini-décodeur
Donc si je comprends bien ton usage, cet éventuel "bug" (hypothétique) des services connectés du mini-décodeur ne serait pas une gêne pour toi.
Je pense que je vais être obligé de tester en pièce 3 histoire de bien faire l'inventaire des fonctionnalités et ensuite déplacer le bazar en pièce 2
Oui, à la lueur de tes précisions (préférence FttB, etc.) je pense que tu vas rester sur ton schéma répartissant entre pièce 2 et pièce 3.
Par contre, comme évoqué plus haut, ton usage semble pouvoir faire l'économie complète du mini-décodeur optionnel si tu te contentes de la TNT.
là je n'ai pas eu de réponse à ma question principale, à savoir, quels sont les retours sur le mode bridge avec cette box ? est-ce que tout se passe bien ?
On peut laisser @Ricouz bien habitué aux conseils sur le bridge abonder sur ce point.
À ce que j'en sais (mais je n'ai essayé le bridge de ma Box THD, qu'il y a des années sur une V1)
- le mode bridge est censé être relativement équivalent (à un chouia près) sur les BOX THD V1, puis V2 puis V3... et similaire au fonctionnement de celui que tu as actuellement sur ton modem câble
- maiiiiiiiiiis, il me semble avoir lu que parfois certains avaient du mal pour l'activer sur la BOX THD 4K (V3) Encore lu récemment il me semble)...
À suivre donc pour ce point final.
À+
Digiclient NC → parti de sa planète disparue, pour une nouvelle terre d'accueil chez les CTC SFR ♥
Plus de Box THD 4K (V3) - Désormais Box 10+ & décodeur Box 8 TV en FttH 8 Gbit/s ↓↑
- Marquer comme nouveau
- Ajouter aux favoris
- S'abonner à ce post
- S'abonner au fil RSS de ce post
- Imprimer
- Signaler
Un grand merci @Ryry,
Heureusement que la communauté est là, tes réponses sont à mille lieues des prestations du service client ...
Je vais brancher tranquilou et voir tout cela ... plus sereinement grâce à toi
Merci encore et en attente de @Ricouz pour le bridge (je vais m'y lancer de toute façon)
@+ Jean-Paul